การจัดทำMedium Term Plan และAnnual Action Plan รวมถึงการนำแผนงานไปลงมือปฏิบัติอย่างสัมฤทธิ์ผล
Course Description
โครงการฝึกอบรม พร้อมให้คำปรึกษา และCoaching การจัดทำMedium Term Plan และ Annual Action Plan รวมถึงการนำแผนงานไปลงมือปฏิบัติอย่างสัมฤทธิ์ผล ดังกล่าวนี้เป็นโครงการที่ช่วยให้องค์กรสามารถกำหนดกลยุทธ์ที่เหมาะสมขึ้นมาอย่างชัดเจนว่า ภายใน 1-3 ปีข้างหน้า องค์กรจะมีทิศทางในการดำเนินธุรกิจอย่างไร จะอยู่รอดและเติบโตอย่างไร มีเป้าหมายอะไรบ้างที่จะต้องบรรลุผลสำเร็จ ด้วยแผนงานและวิธีการอย่างไร รวมถึงแนวทางการนำแผนกลยุทธ์ไปลงมือปฎิบัติให้สัมฤทธิ์ผลอย่างต่อเนื่อง
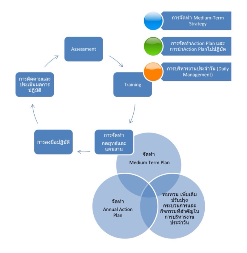
โครงการจัดทำ Medium Term Plan และ Annual Action Plan รวมถึงการนำแผนงานไปลงมือปฎิบัติอย่างสัมฤทธิ์ผลดังกล่าวนี้ องค์กรจะได้เรียนรู้และลงมือปฎิบัติจริงในด้านต่างๆ ดังนี้
1. แนวคิดเกี่ยวกับกลยุทธ์ (Strategy) ว่า กลยุทธ์คืออะไร มีความสำคัญอย่างไร ทำไมจึงจำเป็นต้องมีแผนกลยุทธ์ การกำหนดทิศทางและกลยุทธ์ในการดำเนินธุรกิจจะส่งผลดีต่อองค์กรอย่างไร
2. กระบวนการในการจัดทำกลยุทธ์ (Strategy Formulation Process) ที่ครอบคลุมถึงระบบ กระบวนการและขั้นตอนในการจัดทำกลยุทธ์ ดังนี้
2.1 การกำหนด Vision และ Mission ขององค์กร
2.2 การวิเคราะห์สภาพแวดล้อมทั้งภายในและภายนอกองค์กร ด้วยวิธีการและเครื่องมือต่างๆ เช่น การทำ SWOT Analysis โดยประยุกต์ใช้แนวคิดของ McKinsey 7S รวมถึงการทำ PESTLE Analysis เป็นต้น
2.3 การกำหนด Medium and Long Term Objectives
2.4 การพัฒนากลยุทธ์ และตัดสินใจเลือกจากทางเลือกต่าง ๆ
3. การเขียนแผนงานประเภทต่างๆ ซึ่งประกอบด้วยแผนงานพื้นฐาน 2 กลุ่มคือ
3.1Medium Term Plan เป็นแผนงานระยะกลาง 3 ปี โดยใช้วิธีการและเครื่องมือที่ผ่านการใช้งานจริงมาแล้ว ในองค์กรชั้นนำต่างๆ
3.2แผนงานประจำปี (Annual Action plan) เป็นแผนที่จัดทำขึ้นมาเพื่อกำหนดถึงสิ่งที่จะต้องดำเนินการให้สำเร็จในแต่ละปี แผนงานประจำปีดังกล่าวนี้ จะทำให้องค์กรมีทิศทางแนวทางในการบริหารงาน และปรับปรุงงานอย่างที่ชัดเจนในด้านต่างๆ อาทิเช่น ทางด้านการตลาด การขาย การผลิต / การบริการ การประกันคุณภาพ การออกแบบพัฒนาผลิตภัณฑ์ การบริหารต้นทุนและผลกำไร และการบริหารทรัพยากรบุคคล เป็นต้น
4. แนวทางในการลงมือทำอย่างสัมฤทธิ์ผล โดยมีจุดสำคัญคือ
กระบวนการในการถ่ายทอดกลยุทธ์สู่การปฎิบัติงานประจำวัน ด้วยกระบวนการในการบริหารงานประจำวันที่แข็งแรง (Daily Management) กระบวนการดังกล่าวนี้จะทำให้องค์กรสามารถระบุถึงกระบวนการและกิจกรรมที่สำคัญ ซึ่งมีส่วนช่วยสนับสนุนให้การดำเนินกลยุทธ์ขององค์กรสำเร็จได้อย่างแข็งแรง
นำแนวคิดและเครื่องมือที่สำคัญๆ ทาง OD (Organization Development) เช่น การทำ Change Management, การส่งเสริมให้เกิด Employee Engagement เป็นต้น มาประยุกต์ใช้อย่างเหมาะสมตามความจำเป็น ซึ่งจะทำให้องค์กรเกิดวัฒนธรรมที่แข็งแรงในการลงมือ และทำให้องค์กรสามารถที่จะบริหารและพัฒนาต่อไปได้อย่างต่อเนื่อง ซึ่งจะเป็นพื้นฐานสำคัญในการทำให้เกิดผลสำเร็จที่ยั่งยืนต่อไป
แนวทางในการดำเนินการของโครงการ
